易速充电精灵超好用,是贴心的出行小帮手。打开软件,附近加油、充电、充气地点清晰呈现,燃油车、电动车或者需要给轮胎充气,它都能满足需求。找站点方便快捷,规划行程不再发愁。要是你常为出行能源补给烦恼,快下载易速充电精灵,轻松解决各类难题 。

1、打开易速充电精灵,进入软件首页,周边加气站、加电站、加油站位置清晰呈现,方便你一眼锁定。

2、在软件里找到 “发现” 页面,这有个有趣功能,能让你记录当下打卡心情,分享日常点滴。

3、在打卡板块,早睡、早起、大姨妈,还有按时的早餐、午餐、晚餐,都能一键打卡记录。

1、易速充电精灵支持同步搜索附近所有充电信息动态,让用户实时掌握周边充电站点的实时情况。
2、专门为新能源车主量身打造,方便车主朋友们的日常出行,有效解决充电难的实际问题。
3、支持手机在线快捷支付,提供便捷式充电服务,不仅服务质量好而且充电价格十分亲民。
4、为用户带来优质高效的新能源充电服务,帮助车主更轻松地寻找充电桩并完成充电操作。
1、采用全新个性化界面设计,为用户带来超爽的使用体验,彻底告别耗电快、充电慢的烦恼。
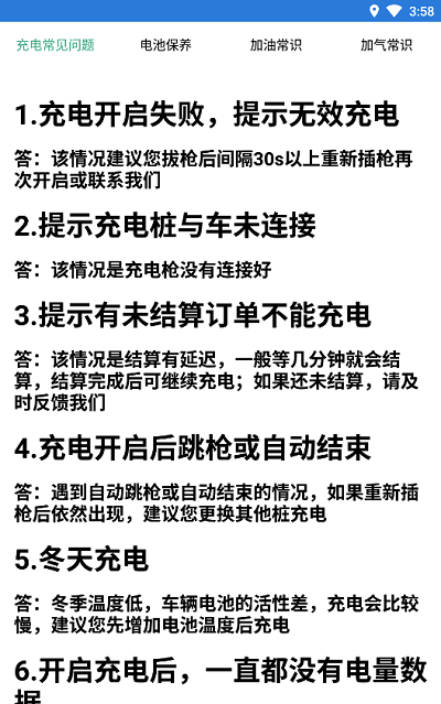
2、提供加油充电一站式服务,让用户出行更加便捷,同时还能获取各类资讯小知识和充电小课堂内容。
3、作为线上实时充电服务平台,不仅为用户提供充电服务,还能设置各种有趣的个性化充电画面。
4、优化用户操作流程,方便用户轻松使用,为用户提供更多便捷的线上服务和所需的充电功能。
1、在应用商店搜索易速充电精灵,下载安装完成后打开软件进入主界面。
2、注册并登录账号,在首页点击搜索按钮,查看附近的充电、加油以及充气地点信息。
3、选择合适的充电站点,前往后使用手机扫码启动充电设备,完成充电后在线支付费用。
4、闲暇时可在软件中浏览充电小知识板块,了解更多实用的充电技巧和行业资讯内容。
1、易速充电精灵界面设计新颖个性化,使用体验流畅,能有效解决用户的充电烦恼。
2、非常适合新能源车主使用,查找充电站点方便快捷,支持手机支付,充电服务便捷且价格实惠。
3、除基本充电功能外,还提供充电小知识等内容,让用户在使用过程中获取更多实用信息。
4、整体操作简单易懂,功能齐全实用,是新能源车主出行时不可或缺的充电服务软件。
1、大家进入汽车资讯板块,可以在这里看到很多不同的板块,直接选择资讯。

2、进入资讯板块之后,大家会看到有很多详细的分类,查看自己想要了解的。

3、点击要了解的资讯之后,就能看到相关的视频,大家随时播放。

4、在播放视频的同时,大家也能将资源分享给身边的朋友。
