-
- 《潜水员戴夫》正式版怎么赚钱快?正式版快速赚钱技巧
-
佚名
2023-07-04
- 潜水员戴夫正式版更新上线后,不少小伙伴重拾游戏探索新加入的区域,那么正式版本里怎么赚钱快呢?这里给大家带来了潜水员戴夫正式版快速赚钱技巧,一起来了解下吧。
-
潜水员戴夫
阅读全文
-
- 带我去地下城吧全结局达成攻略分享
-
佚名
2023-07-04
- 相信有很多地下城同学还不清楚带我去地下城吧全结局达成攻略分享,以下就是波波小编带来的《带我去地下城吧全结局达成攻略分享》,有这些疑问的童鞋们一起来看看吧,或许能帮助到你。
-
地下城
阅读全文
-
- 暗黑破坏神4Xbox手柄键位设置心得
-
佚名
2023-07-04
- 会有许多暗黑破坏神4玩家想知道暗黑破坏神4Xbox手柄键位设置心得,接下来由波波小编给你带来《暗黑破坏神4Xbox手柄键位设置心得》,感兴趣的一起往下看吧,希望有帮助到你。
-
暗黑破坏神4
阅读全文
-
- 《暗黑破坏神4》武器装备词条一览 武器有哪些词条?
-
佚名
2023-07-04
- 暗黑破坏神4开启了正式公测,这次玩家可以顺畅体验游戏的所有内容,为帮助大家更好的体验游戏,下面为大家带来暗黑破坏神4武器装备词条一览,助力小伙伴在新的赛季开始无敌模式。
-
暗黑破坏神4
阅读全文
-
- 《江湖客栈》黑沙堡刷怪攻略
-
佚名
2023-07-04
- 江湖客栈中玩家能够通过副本来刷取高品质的装备和道具,其中黑沙堡主boss能够大概率掉橙装,他位于黑沙寨深处,玩家想要击杀还是需要一定的门槛要求的,以下是黑沙堡刷怪攻略。
-
江湖客栈
阅读全文
-
- 《暗黑破坏神4》游侠的护甲和血量选择推荐
-
佚名
2023-07-04
- 很多小伙伴在游玩暗黑破坏神4的时候都选择了游侠这个职业,但是很多小伙伴对于游侠的护甲和血量那个属性更加重要还不是很情况,不知道怎样去选择才会有更强的体验。
-
暗黑破坏神4
阅读全文
-
- 最终幻想16调查塔伯尔的石碑委托任务攻略分享
-
佚名
2023-07-04
- 还有很多最终幻想网友还不知道最终幻想16调查塔伯尔的石碑委托任务攻略分享,下面是波波小编给你带来《最终幻想16调查塔伯尔的石碑委托任务攻略分享》,感兴趣的玩家们往下看看吧,希望可以帮助到大家哦。
-
最终幻想
阅读全文
-
- 《暗黑破坏神4》越界任务怎么做?越界任务攻略
-
佚名
2023-07-04
- 暗黑破坏神越界任务怎么做?一些玩家还不清楚暗黑破坏神4越界任务怎么做,那么下面就给大家带来暗黑破坏神4越界任务攻略。
-
暗黑破坏神4
阅读全文
-
- 暗黑破坏神4手套装备词条介绍
-
佚名
2023-07-04
-
暗黑破坏神4
阅读全文
-
- 最终幻想16强化奇美拉稳健打法攻略
-
佚名
2023-07-04
- 许多最终幻想小伙伴还不清楚最终幻想16强化奇美拉稳健打法攻略,接下来就是波波小编写的《最终幻想16强化奇美拉稳健打法攻略》,有这些疑问的用户们往下看看吧,可能会帮助到大家。
-
最终幻想
阅读全文
-
- 暗黑破坏神4游侠装备推荐词条详情
-
佚名
2023-07-04
- 许多暗黑破坏神4用户不知道暗黑破坏神4游侠装备推荐词条详情,那么以下波波小编带来的《暗黑破坏神4游侠装备推荐词条详情》,有兴趣的用户们往下看看吧,可能会帮助到你哦。
-
暗黑破坏神4
阅读全文
-
- 最终幻想16配音如何选择
-
佚名
2023-07-04
- 会有很多最终幻想网友想知道最终幻想16配音如何选择,以下是波波小编带来的《最终幻想16配音如何选择》,有这些疑问的同学们往下看看吧,希望可以帮助到大家哦。
-
最终幻想
阅读全文
-
- 《暗黑破坏神4》专家模式死亡事迹怎么查看?死亡事迹查看方法
-
佚名
2023-07-04
- 暗黑破坏神4专家模式死亡事迹怎么查看?一些玩家还不清楚暗黑破坏神4专家模式死亡事迹怎么查看,那么下面就给大家带来暗黑破坏神4死亡事迹查看方法。
-
暗黑破坏神4
阅读全文
-
- 暗黑破坏神4野蛮人装备推荐词条详情
-
佚名
2023-07-04
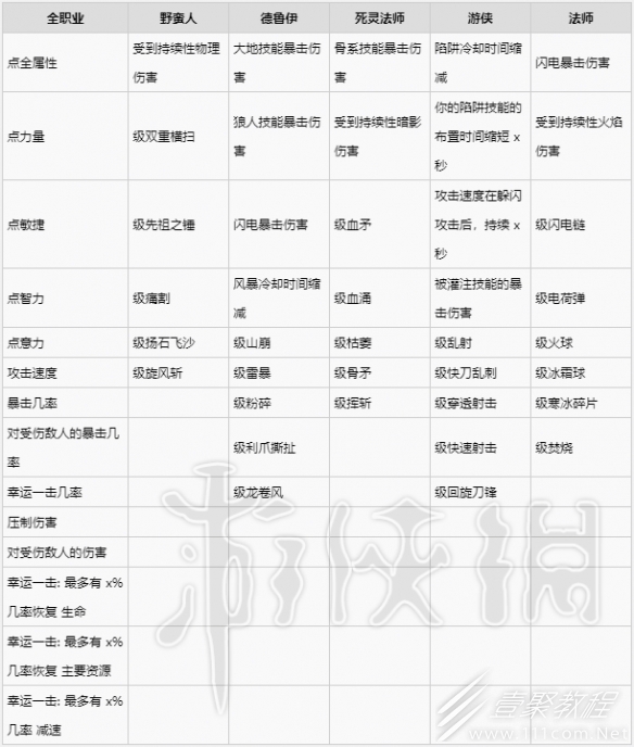
- 《暗黑破坏神4》野蛮人装备推荐词条详情武器野蛮人武器最优先最重要的属性为每秒伤害,只有在每秒伤害相差不多的情况下才考虑词条。词条方面推荐易伤伤害、暴击伤害、近距离伤害和核心伤害。力量、全属性、对流血敌人伤害为可以使用的备选词条。头盔推荐词条为
-
暗黑破坏神4
阅读全文
-
- 暗黑破坏神4先祖锤流巅峰盘加点
-
佚名
2023-07-04
- 目前野蛮人巅峰盘雕文节点周边属性分布如下:雕文的属性和收益简单计算如下,计算基准:力量1200,暴击率45%,易伤300,爆伤400,A伤400,有触发条件的A伤的覆盖率一律以100%计算。简单总结:致死招式吊打其他一切雕文,收益高到不可思议的程度,即使你打一
-
暗黑破坏神4
阅读全文
-
- 暗黑破坏神4德鲁伊炸盾流详解攻略
-
佚名
2023-07-04
- 会有许多暗黑破坏神4用户还不知道暗黑破坏神4德鲁伊炸盾流详解攻略,下面就由波波小编整理的《暗黑破坏神4德鲁伊炸盾流详解攻略》,有兴趣的同学们往下看看吧,也许能帮助到你。
-
暗黑破坏神4
阅读全文
-
- 暗黑破坏神4德鲁伊装备推荐词条详情
-
佚名
2023-07-04
- 《暗黑破坏神4》德鲁伊装备推荐词条详情德鲁伊的装备推荐词条以熊德为参考,其他流派根据具体情况对技能加成和其他细节词条进行调整即可。武器德鲁伊的武器推荐使用双手武器,推荐词条为暴击伤害、大地技能暴击伤害、熊人技能压制伤害、易伤伤害。意力、全属性
-
暗黑破坏神4
阅读全文
-
- 《暗黑破坏神4》奇物商人兑换内容介绍
-
佚名
2023-07-04
- 暗黑破坏神4中奇物商人能够获取丰富的装备,但是每个部位都需要抽随机的,自己是无法在兑换前看到具体的装备信息,以下是暗黑破坏神4奇物商人兑换内容介绍。
-
暗黑破坏神4
阅读全文
-
- 最终幻想16极限伤害配装推荐攻略
-
佚名
2023-07-04
- 很多最终幻想用户不知道最终幻想16极限伤害配装推荐攻略,下面就由波波小编推荐的《最终幻想16极限伤害配装推荐攻略》,有兴趣的小朋友们一起来看看吧,可能会帮助到大家。
-
最终幻想
阅读全文
-
- 暗黑破坏神4Xbox手柄键位设置心得详情
-
佚名
2023-07-04
- 可能许多暗黑破坏神4童鞋还不知道暗黑破坏神4Xbox手柄键位设置心得详情,以下将由波波小编推荐的《暗黑破坏神4Xbox手柄键位设置心得详情》,有兴趣的小朋友们一起来看看吧,希望有帮助到你哦。
-
暗黑破坏神4
阅读全文
-
- OKX2026重磅布局:STBL携手HamiltonLane深度合作全纪实
-
佚名
2026-02-14
- OKX226RWA布局:STBL携手HamiltonLane深度合作全纪实,聚焦真实世界资产(RWA)发展。OKX联合STBL与Hamilton Lane推动传统资产代币化,提升流动性与投资效率,助力数字金融基础设施建设,展现未来RWA市场潜力与合规路径。
-
阅读全文
-
- 币安AI(Binance AI)是什么?提供哪些服务?如何安全使用?币安AI操作详细教学
-
佚名
2026-02-14
- AI正在改变人们交易、分析市场和把握机遇的方式,挑战在于:大多数人工智能工具都游离于日常工作流程之外,导致访问缓慢且难以实时使用,币安AI提供了4种AI服务,下面小编就和大家简单介绍一下它们的具体使用吧
-
阅读全文
-
- 币安OKX KYC审核失败时间对比2026:国内用户必看避坑指南
-
佚名
2026-02-14
- 本文对比分析币安与OKX在2026年KYC审核失败时间及常见问题,为国内用户提供避坑指南。核心关键词包括KYC审核、币安、OKX,辅以审核失败原因解析与提升成功率建议,帮助用户高效完成身份验证流程,优化使用体验。
-
阅读全文
-
- 注册时没输入币安邀请码补填图文完整教学(2026年最新)
-
佚名
2026-02-14
- 可能是因为当初注册币安时可能忘记输入,或是绑到其他KOL的邀请码,导致直接错过新人礼包,后续也少吃到很多手续费优惠之类的好康,本期就来帮大家详细解答补填、更改邀请码的方式,顺便介绍绑定邀请码到底能够享有多少优惠吧!下文详细介绍
-
阅读全文
-
- 国内苹果手机注册下载欧易(OKX)完整流程指南
-
佚名
2026-02-14
- 最近苹果手机好像又出现了一些状况,有很多人问我还有没有能自己注册的苹果ID办法,如果你想下载欧易,有很多地区的ID都是可以注册,然后下载的,我连续实验了台湾,美区和日区,到最后发现都注册不了了,那我只能另辟新径,我们先来演示怎么不注册获得外区ID,做到先下载APP
-
阅读全文