作者:互联网 时间: 2026-01-29 18:50:01
全球加密市场的规模已经接近4万亿美元,看起来机会满满,但新手想完成第一笔C2C交易,却常常被现实“劝退”。最常见的场景就是,下单之后,商家频繁拒接或直接取消订单,本该顺利的买币之路变得一波三折。第一单走不通,不仅消耗耐心,也让不少人还没真正入场,就已经心生退意。那么欧易如何找到并与OKX C2C新手友好商家进行交易呢?下面是小编做的一些整理,有兴趣的话一起看看吧。

如果你还没有注册欧易交易所,可以通过下文的注册链接和APP下载地址,自行注册。
为此,OKX C2C 上线了“新手友好”商家机制,旨在一站式解决新手在第一笔交易中常见的痛点,让用户不用再担心“卡壳”。

这一机制的最大价值首先体现在完成率上。平台通过严格筛选优质商家,并在快捷交易中为新手优先匹配,大幅提高了订单被接单的概率,让交易过程更顺畅高效。
其次,成本问题也得到了妥善解决。OKX C2C 买卖全程免手续费,新手能够在零额外支出的情况下完成首次尝试,降低了进入门槛。同时,这些“新手友好”商家普遍经验丰富,能在下单、付款到放币的各个环节给予清晰指引,帮助新手减少失误,顺利完成第一单。
在安全与服务上,OKX 依托风控体系和信用评价机制,严格筛选出信誉良好、响应及时的商家,营造出更稳妥的交易环境。遇到问题时,用户也能获得即时反馈与处理,确保第一单的体验既安全又可靠。
那么,用户如何找到并与OKX C2C “新手友好商家”进行交易呢?
用户需要将OKX APP更新至最新版本(版本号6.136),然后可以从OKX 首页进入“C2C买币”,选择「快捷交易」完成入金,向商家直接转账;在这一模式下,系统还会优先为新手匹配【新手友好商家】,大大提高订单的成交速度和成功率。

其次,用户也可以直接进入“C2C 买币”,选择【新手友好商家】下单;或者先进入“C2C 买币”页面,通过筛选功能勾选【新手友好商家】,再挑选合适的商家进行交易。

最后,系统还会自动识别新用户,并在他们进行C2C交易页面置顶展示这些商家。相比其他交易所的 C2C 入金,OKX C2C 的“新手友好商家”机制在体验上更具优势。平台会在页面置顶展示多个专门服务新用户的优质商家,并支持点击查看更多;这些商家的订单成功率均可达到 90% 以上,而且交易金额门槛更低,最低交易金额仅10元,为新手提供了极大便利。当然,在快捷交易中,还会为新手优先匹配订单,确保订单更快成交。
同时,OKX 还针对新手常见问题做了优化。比如,很多新用户因缺乏交易记录常被商家拒单,平台就优先为用户匹配愿意接单的友好商家;有些人付款后忘记点击“已支付”,误以为会自动放币,商家会及时提醒并协助操作;不会上传付款凭证、不会处理付款时弹窗等情况,也都有商家和平台的指引与风控支持。通过这些细节的优化,OKX C2C 让新手的第一笔买币更顺利、更安心。
通过这样的设计,OKX 不仅让新用户以更低的门槛完成第一笔入金,还在流程引导和安全保障上提供了更多支持。对初次尝试者而言,这意味着少了焦虑与不确定,多了一份顺利完成交易的信心。
现在在 OKX C2C 上,不管是新手入金还是老用户出 ,都能找到对应的保障。OKX 这一整套组合拳,可以说已经把 入金顺利 + 出 安心 的闭环打通了。

OKX C2C 不仅上线了“新手友好商家”后,此前还推出了全新的「冻结赔付」体系。这意味着,用户不止在入金时更顺利,在出 时也能享受到行业领先的保障:免手续费、一旦账户因收款被冻结还能获得限额内最高100%的赔付,大宗交易单笔赔付上限高达30,000 USDT。
不同于只依赖商家保证金的平台,OKX 的赔付资金由平台和商家共同承担,即使大额赔付也能做到兜底,用户无需担心商家无力赔偿。规则也很清晰:小额订单(500 USDT)一律 100% 全额赔付;大额订单中,大额订单(>500 USDT)则分两类:普通认证赔付商家会对超出部分按照 20% 赔付,但最低赔付额是 500 USDT,最高不超过 2,000 USDT;而大宗赔付商家则更硬核,可以在赔付上限内 100% 全额赔付,最低赔 500 USDT,最高赔 30,000 USDT。这一额度基本覆盖了绝大多数用户的出 规模,够硬气。
当然,想要享受“冻结赔付”并不是随便找个商家就行,必须和带有【冻结赔付】标签的商家交易。这些商家不是谁都能当上的,要么缴纳了高额保证金,要么通过了平台的严格认证,并承诺严格履行赔付规则。OKX 相当于替用户做了一轮筛选,把风险挡在外面。
在 C2C 交易里,很多新手的第一单往往并不是输在行情,而是输在体验。下单被拒、流程卡壳、付款后不知下一步怎么走,这些“非市场风险”才是真正的劝退点。行业里多数平台把精力放在撮合效率或价格上,却忽视了新手的入门感受。OKX 的「新手友好商家」机制,正是跳出这一思路,把“第一单能不能顺利完成”作为核心抓手。
不同于单纯的交易撮合,OKX 做了两件事:一是提升使用体验,通过自动识别新手身份、置顶展示优质商家,甚至在快捷交易里强制优先匹配,直接把成功率拉到 90% 以上;二是主动适应用户,商家会主动提醒用户完成“已支付”、上传凭证等关键操作,系统还会在识别风险付款方式时自动弹窗提示。这背后释放的信号很明确:OKX 不再让用户去适应复杂的系统,而是把系统设计为去适应用户。
更有意思的是,OKX 并没有把优化停留在“买得进来”。在出 环节,平台推出了「冻结赔付商家」,建立起了行业少见的赔付体系。最高可 100% 赔付,大宗交易单笔赔付上限高达30,000 USDT,赔付资金由平台和大宗商家共同承担,而非仅靠商家保证金。这意味着就算遇到极端风险,平台也有资金兜底,避免了“赔不起”的尴尬。对比之下,市面上多数平台的保障上限远低于此,很难覆盖用户大额出 的需求。
这套组合拳带来的效果是明显的:入金不怕第一单卡壳,出 不用担心遭遇冻卡。对用户来说,这是更平滑的入门曲线;对行业来说,这是一次服务逻辑的重构--C2C 不再只是撮合工具,而是逐步变成一个有温度的交易生态。从长远看,这种“以用户为中心”的策略会带来行业的马太效应。新手的体验被拉高,信任感被放大,OKX 有机会进一步拉开和同类平台的差距。C2C 这个经常被吐槽体验差的领域,也可能因为这样的设计思路,逐渐走向更主流的大众市场。
为助力新用户更顺利地完成 C2C 买币操作,平台致力于通过严格筛选优质商家、提供全流程指引与专属支持,让新用户在交易中更轻松上手,收获更佳体验。
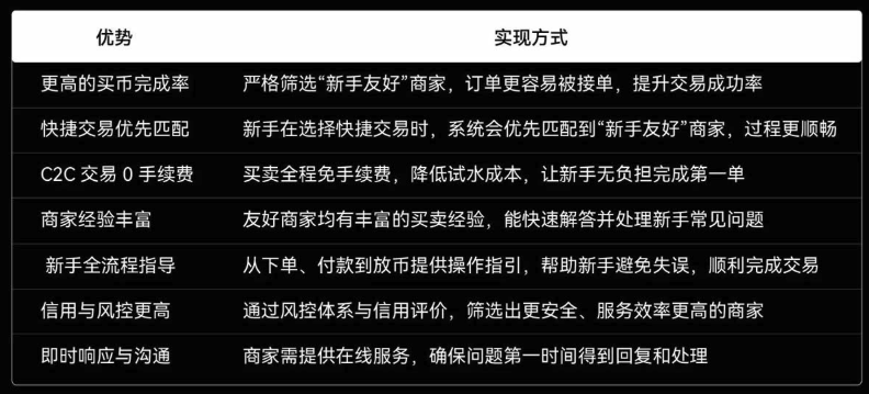
“新手友好”商家是经过平台严格筛选、认证的优质商家,专门为新手用户提供更安全、高效、贴心的C2C买币服务。他们具备丰富的交易经验,能提供全流程指导,并及时响应用户问题。
新手用户可享受以下权益:
更高买币完成率快捷交易优先匹配“新手友好”商家0 手续费交易商家经验丰富,能快速处理常见问题全流程新手指导高信用与高服务效率即时在线服务,沟通顺畅
方法一:在 C2C 买币首页的置顶区域查看“新手友好”商家;
方法二:使用筛选功能,直接选择“新手友好”商家进行交易。
详情可参阅公告
您可以联系专属商家运营经理,平台将进行多维度评估并于当日回复。
新手用户通过“新手友好”商家进行 C2C 买卖币操作,均免手续费。
不是。只有通过平台严格筛选和认证的优质商家才能获得“新手友好”标识。
“新手友好”商家提供即时在线服务,您可在交易过程中随时联系商家获取帮助。若问题仍未解决,也可联系平台客服协助处理。
只要成为"新手友好"商家发布的卖币委托单都是带有【新手友好】标签,商家发布委托单的时候,不需要选择。
以上就是小编整理的关于欧易如何找到并与OKX C2C新手友好商家进行交易?的全部内容,希望对您有帮助。